総合訪問サービス つるかめ介護

情報公表

重要事項説明の掲載

当事業所の重要事項説明書を掲載しております。以下よりご確認ください。

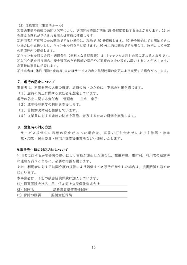
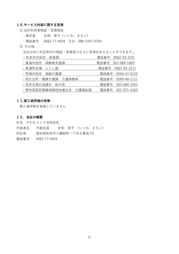
重要事項説明書 1ページ目

重要事項説明書 2ページ目

重要事項説明書 3ページ目

重要事項説明書 4ページ目

重要事項説明書 5ページ目

重要事項説明書 6ページ目

個人情報保護規定

個人情報保護規定



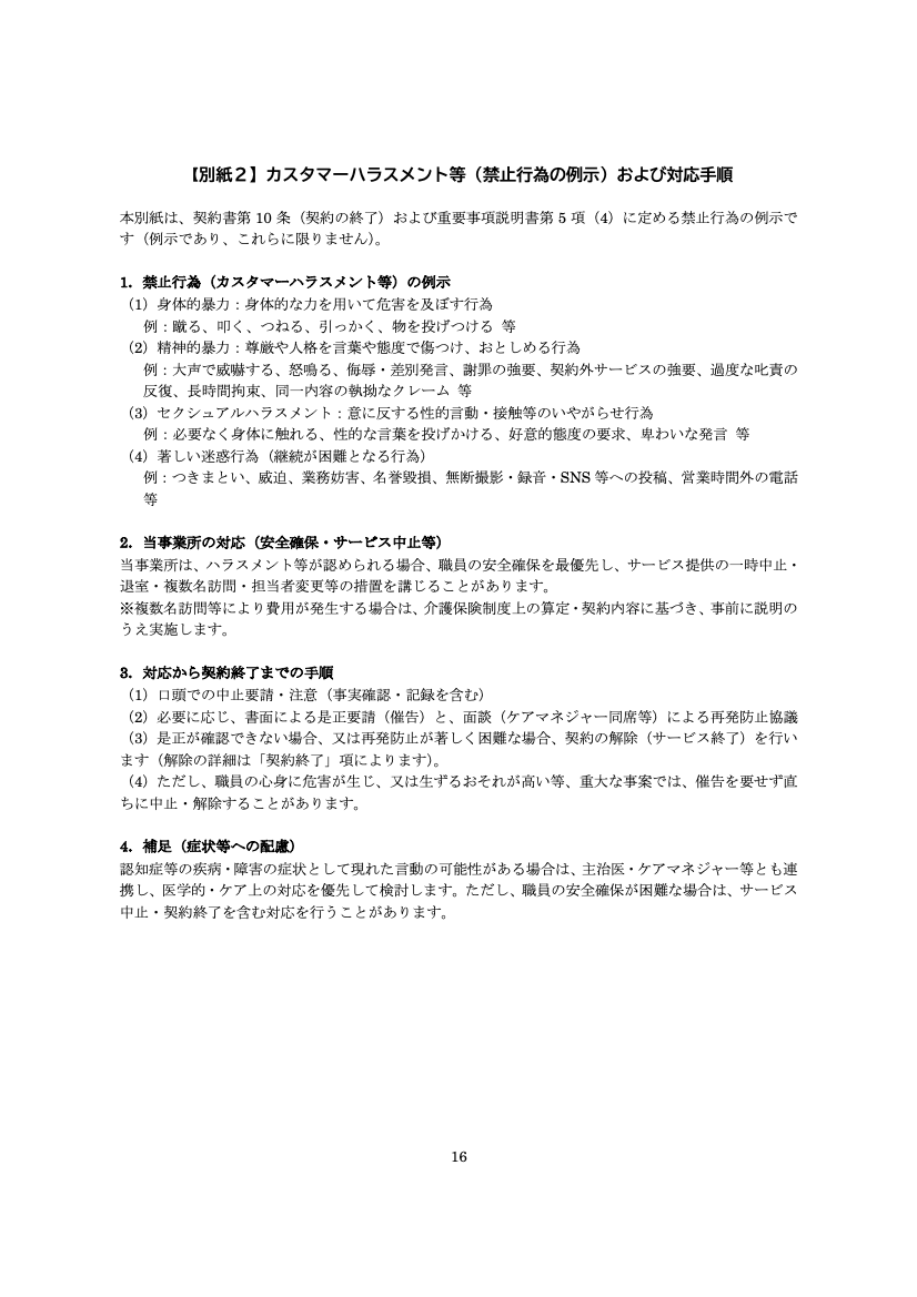
カスタマーハラスメント等(禁止行為の例示)及び対応手順

当事業所では、利用者様・ご家族様に安心してサービスをご利用いただくこと、ならびに職員が安全に働ける環境を守ることを目的に、「カスタマーハラスメントに対する基本方針」を公表します。
ご意見・ご要望は真摯に伺いますが、社会通念上許容される範囲を超える言動が確認された場合は、サービスの中止・契約の見直し等を行うことがあります。

職場環境要件

つるかめ介護では以下の職場環境改善に向けた取り組みをしています

財務状況

2024年度財務状況

お問い合わせ

やわたリンク合同会社
〒478-0052 愛知県知多市八幡新町1丁目6-10 TEL:0562-77-4034

おかげさまで創業5周年を
迎えることができました!

続けて事業拡大につき
スタッフ大募集中!
全力で切実に募集中!!
楽しく明るく働けます★

PAGE TOP